年度主題
關於我們
影音專區
週報
檔案下載
行事曆
線上奉獻
義賣活動
場地預約
首頁
週報
活在神的愛中
活在神的愛中
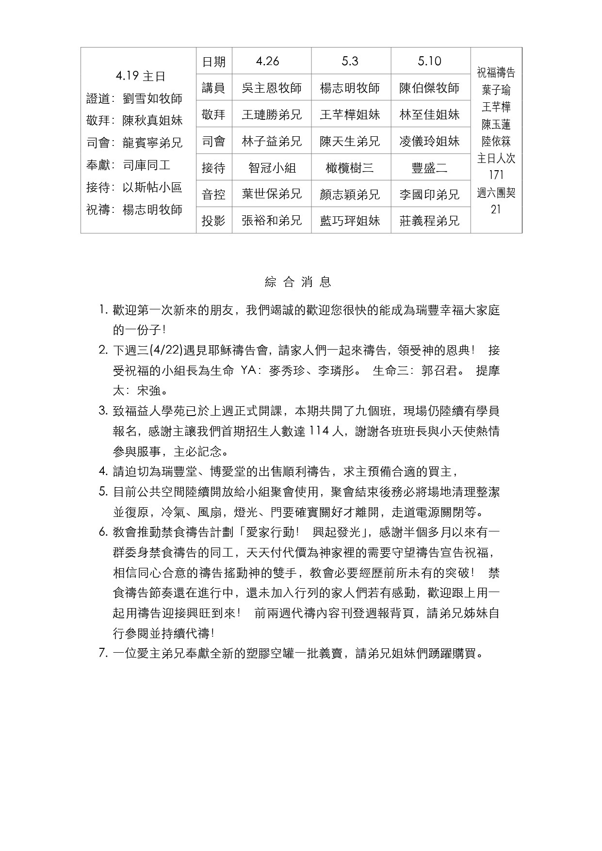
週報日期
2026-04-19
講員
劉雪如牧師