年度主題
關於我們
影音專區
週報
檔案下載
行事曆
線上奉獻
義賣活動
場地預約
首頁
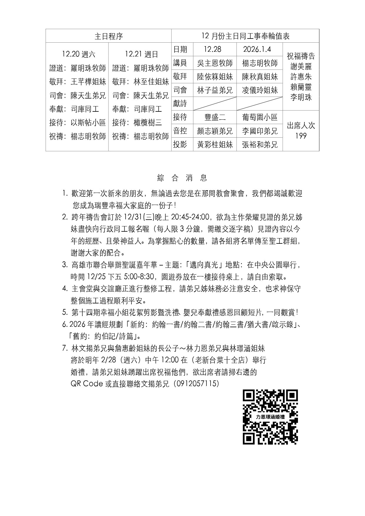
週報
爭戰是成長的學校
爭戰是成長的學校
週報日期
2025-12-14
講員
羅明珠牧師